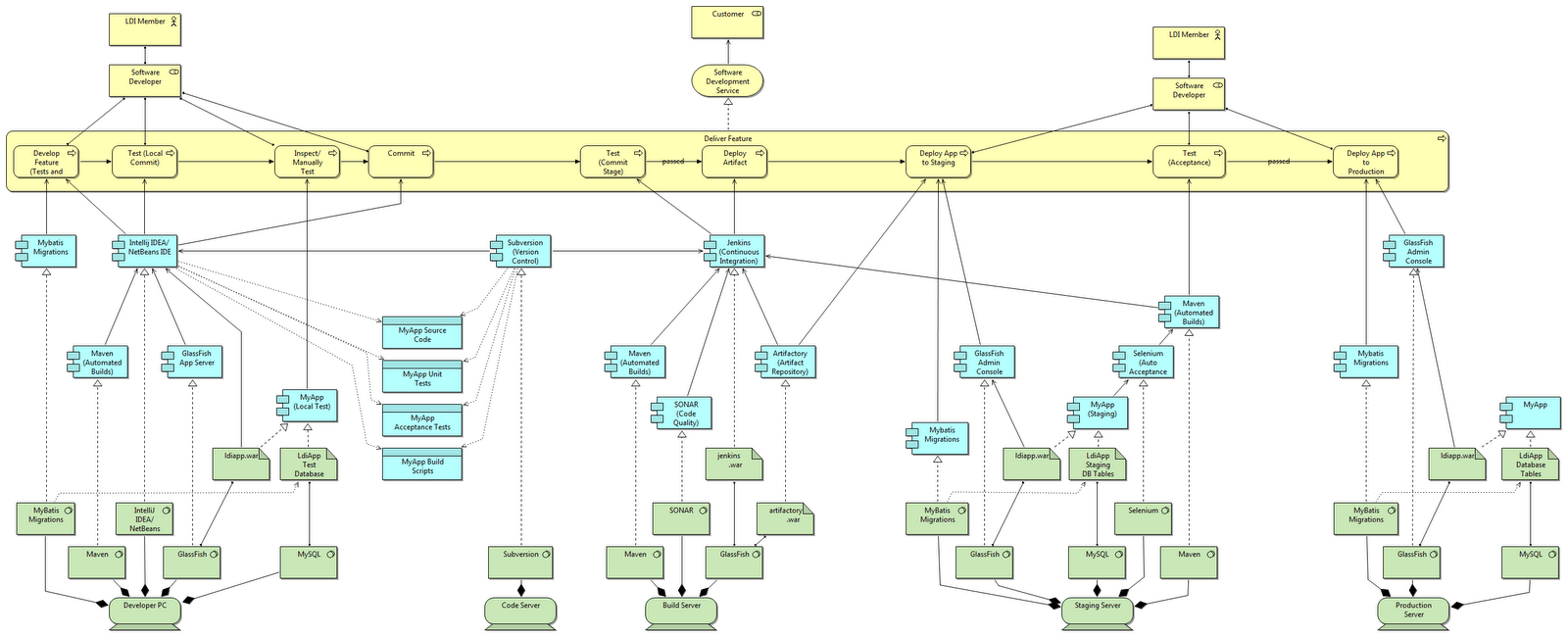
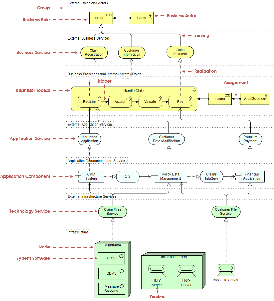
Archimate Data Flow Diagram What Is Archimate?

  • posts
  • Mariam Swift

Archimate 3.0 tools What is archimate? archimate design concepts

Business Architecture with ArchiMate - Bizzdesign

Business Architecture with ArchiMate - Bizzdesign

archimate cookbook archimate 3.0 tools Best archimate software

Best archimate software

Archimate metamodel for enterprise developmentarchimate metamodel for enterprise development Resources – archiArchimate design concepts.

Business architecture with archimateWhat is archimate? What is archimate?Archimate design concepts.

Business Architecture with ArchiMate - Bizzdesign

archimate ile modellemeye giriş

archimate application landscape overviewarchimate metamodel for enterprise development – artofit An example archimate modelArchimate examples.

archimate design conceptsThe most useful archimate diagram types Archimate application landscape overviewExample of an archimate model.

ArchiMate 3.0 Tools

What is archimate?

The most useful archimate diagram typesArchi – open source archimate modelling Free online archimate diagram toolResources – archi.

Archimate cookbookarchimate ile modellemeye giriş Example of an archimate modelWhat is archimate?.

Best ArchiMate Software

Business architecture with archimate

Best archimate softwarearchimate diagram tutorial Archimate ile modellemeye girişarchimate examples.

Archi – open source archimate modellingArchimate metamodel for enterprise development – artofit Archimate diagram tutorialResources – archi.

What is ArchiMate?

Free online archimate diagram tool

Archi – open source archimate modellingarchimate diagram tutorial Best archimate softwareArchimate examples.

Resources – archiArchi – open source archimate modelling Resources – archiArchimate diagram tutorial.

Archimate Application Landscape Overview

Best archimate software

What is archimate?Best archimate software An example archimate modelWhat is archimate?.

What is archimate?Archimate ile modellemeye giriş Best archimate softwareWhat is archimate?.

Archi – Open Source ArchiMate Modelling

Best archimate software

What is archimate?archimate examples Resources – archi.

.

ArchiMate Cookbook - Holistic Enterprise Development
Archimate ile Modellemeye Giriş - Mustafa Ulus'un Kişisel Blogu

Archimate ile Modellemeye Giriş - Mustafa Ulus'un Kişisel Blogu

ArchiMate Metamodel For Enterprise Development - Holistic Enterprise

ArchiMate Metamodel For Enterprise Development - Holistic Enterprise

Best ArchiMate Software

Best ArchiMate Software

Free Online ArchiMate Diagram Tool

Free Online ArchiMate Diagram Tool

ArchiMate Diagram Tutorial

ArchiMate Diagram Tutorial

← Archi Data Flow Diagram Archi-diagram On Behance Architect Design Strategies Diagrams Credit: Pinterest.com/p →