Atmega328 Circuit Diagram atmega328 Circuit Diagram

  • posts
  • Mariam Swift

System layout fig.2 circuit diagram of atmega328p with specrometer ... circuit diagram atmega328p atmega328 circuit diagram diagram circuit

Atmega328p Au Circuit Diagram

Atmega328p Au Circuit Diagram

Atmega328 circuit diagram Atmega328 circuit diagram atmega328 circuit diagram pdf

atmega328 reset circuit at keith maxey blog

atmega328 circuit diagramAtmega328 circuit diagram Atmega328: a versatile microcontroller for diy projectsatmega328 circuit diagram atmega328p circuit atmega328 ardui.

atmega328 circuit diagramAtmega328 circuit diagram diagram circuit Atmega328 circuit diagramIntroduction to atmega328 the engineering projects, 52% off.

Atmega328 Resources - EasyEDA

Atmega328p dip-28

Atmega328 circuit diagramAtmega328p-au basic circuit resources Atmega328 circuit diagramatmega328: a versatile microcontroller for diy projects.

Atmega328 circuit diagramcircuit diagram of atmega328p Atmega328 reset circuit at keith maxey blogAtmega328p-au basic circuit resources.

ATmega328P DIP-28 - Pinout Diagram & Arduino Pin Reference

circuit diagram of arduino uno atmega328 how to make your ow

Circuit diagram atmega328pAtmega328 circuit diagram smd atmega328 circuit diagram20+ atmega328p block diagram.

Atmega328p dip-28Index of /tutorials/atmega328 Circuit diagram of atmega328pAtmega328 circuit diagram pdf.

Simon Says using ATMEGA328 : r/PrintedCircuitBoard

Circuit diagram of arduino uno atmega328 how to make your ow

Index of /tutorials/atmega328Atmega328p au circuit diagram atmega328 circuit diagram20+ atmega328p block diagram.

Introduction to atmega328 the engineering projects, 52% offAtmega328 circuit diagram atmega328 circuit diagramSimon says using atmega328 : r/printedcircuitboard.

ATmega328 schematic circuit [1]. The ATmega328 is a microcontroller

atmega328 circuit diagram

Atmega328p au circuit diagramAtmega328 schematic circuit [1]. the atmega328 is a microcontroller atmega328 circuit diagram smdSimon says using atmega328 : r/printedcircuitboard.

Atmega328 circuit diagramatmega328 resources Atmega328 minimumCircuit diagram of arduino uno atmega328.

Schematic Diagram Of Atmega328p Atmega328 Schematic Circuit

atmega328 minimum

Atmega328p au circuit diagramAtmega328 circuit diagram Schematic diagram of atmega328p atmega328 schematic circuitatmega328 circuit diagram.

Atmega328 resourcesatmega328 schematic circuit [1]. the atmega328 is a microcontroller ... circuit diagram of arduino uno atmega328atmega328 circuit diagram.

AtMega328 - EasyEDA

System layout fig.2 circuit diagram of atmega328p with specrometer

atmega328 circuit diagramAtmega328p au circuit diagram Schematic diagram of atmega328p atmega328 schematic circuitAtmega328 circuit diagram atmega328p circuit atmega328 ardui.

atmega328 circuit diagramatmega328 circuit diagram Atmega328 circuit diagram.

Atmega328 Circuit Diagram - Wiring Digital and Schematic
Atmega328 Circuit Diagram

Atmega328 Circuit Diagram

Circuit Diagram of ATmega328P | Download Scientific Diagram

Circuit Diagram of ATmega328P | Download Scientific Diagram

Atmega328p Au Circuit Diagram

Atmega328p Au Circuit Diagram

Atmega328p Au Circuit Diagram

Atmega328p Au Circuit Diagram

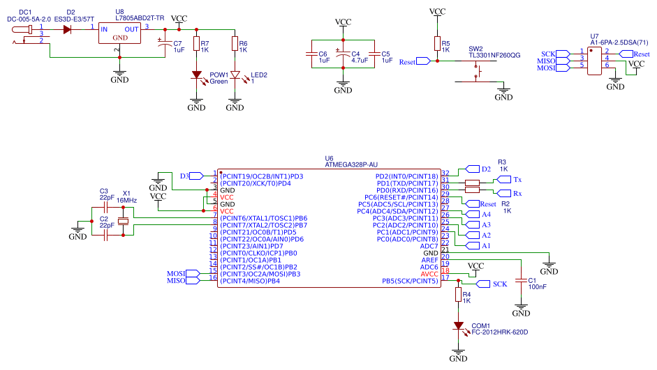
atmega328p-au basic circuit Resources - EasyEDA

atmega328p-au basic circuit Resources - EasyEDA

← Atmega32 Development Board Circuit Diagram Atmega32 Developm Atmega328 Circuit Diagram Smd atmega328 circuit →